WhatsApp

News


BY : Administrator

Komunitas Basket Ball

Selengkapnya

BY : Administrator

IKA Dari Masa Ke Masa

Selengkapnya

BY : Administrator

Kampus FH UNPAD

Selengkapnya

BY : Administrator

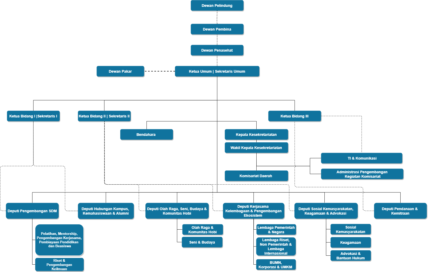
Struktur Organisasi

Selengkapnya

BY : Administrator

Sambutan Dekan FH UNPAD

Selengkapnya

BY : Administrator

Sambutan Ketua

Selengkapnya

Kami Menerima Kerjasama Baik Dari Alumni Maupun Pihak Ketiga Baik Perorangan Maupun Perusahan Untuk Menjadi Mitra & Kolaborator

Silakan Kontak IKA FH Helpdesk Untuk Menjadi Mitra & Kolaborator
Terima Kasih